今年以来,泰州广电在不断深化媒体融合过程中,在体制机制上不断创新,以兴趣和专业特长为纽带组建各种工作社团,成为年轻人成长的摇篮。依托城市市场空间,开创“一业主导、多业并举”发展新格局。加快布局高端会展、策展产业,参与城市形象运营,探索“融媒体+文旅”模式,逐步打造文化传媒领军企业。
一、招聘条件
(一)基本条件
1、政治合格、遵纪守法、品行端正、身体健康。热爱广播电视事业,积极进取,开拓创新,符合相关岗位的招聘要求。
2、年龄30周岁以内(1991年7月1日以后出生)。
3、学历要求见各岗位具体要求(学历均为第一学历)。
4、下列人员不得报考:
(1)因犯罪受过刑事处罚的人员和曾被开除的人员;
(2)学籍中有考试作弊记录的人员;
(3)法律规定不得录用的其他情形人员。
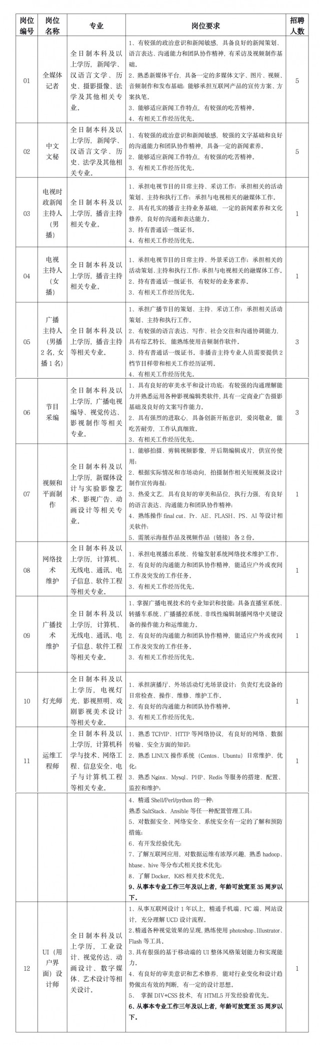
(二)招聘岗位计划详见附表
二、报名程序
本次招聘工作由泰州广播电视传媒集团(台)统一组织,按照公布招聘事项、报名与资格审核、考试、面试、体检、考察、公示、聘用等八个步骤实施。
(一)报名方式
本次招聘采用网络报名方式,报名资料均通过网络同步进行,相关资料发送至tztvhr@126. com。。
(二)应聘者报名需提供的电子资料
1、报名表格一份。
2、本人身份证、毕业证书和学位证书等根据岗位要求所需证件、证明材料扫描件或照片。2021年应届毕业生需提交《毕业生双向选择就业推荐表》或加盖学校院系公章的推荐信复印件。报考电视主持人和广播主持人岗位考生需提供3分钟以内作品视频或音频。
3、具有相关工作经历的往届毕业生,需提供劳动合同、社保缴费记录或原单位出具的工作证明。
(三)报名注意事项
1、报考人员应认真阅读招聘公告和相关要求,按公告和岗位要求以及提示如实填写有关信息,在招聘全过程对自己报名信息的真实性、准确性负全责。凡弄虚作假或因其他原因造成不符合岗位条件的,一经查实,即取消报考人员应聘资格。
2、报考人员只能选择一个岗位进行报名,报考时须符合所报岗位中关于专业的要求。
3、报名截止2021年5月23日(以电子邮件发出时间为准)。
4、咨询电话:0523-86890961,联系人:吕老师。
三、录用程序及薪酬待遇
1、审核应聘者提供的报名表及相关材料后,确定参加考试人员名单。考试采取闭卷考试的方式,主要考核应聘者综合知识和相关专业基本技能,时间另行通知。
2、根据应聘人员考试成绩,择优确定进入面试的人选。联系不到者视为自动放弃,面试时间另行通知。
3、报考电视主持人和广播主持人岗位考试方式为试镜、试播。面试采用指定新闻稿件进行新闻播报或现场主持的方式进行。
4、综合应聘人员考试和面试情况,择优确定人选到岗实习2周,考察应聘者职业素养、个性特点、实际工作能力以及与岗位的匹配性等,形成考核报告和录用建议。
5、通过以上各项考试、考核者组织体检并政审,合格者为拟聘用人员,在本单位门户网站公示7个工作日,接受社会和报考人员的监督。符合要求者签订劳动合同,按规定缴纳各项社会保险和住房公积金,薪酬按照集团(台)《绩效管理和薪酬制度》执行。约定试用期为3个月,考核不合格者将予以辞退。
6、泰州广播电视传媒集团(台)有权根据岗位需求变化及报名情况等因素,调整岗位招聘人数,并对本次招聘享有最终解释权。
点击下载:泰州广播电视传媒集团(台)应聘人员报名表.docx

